公司党建案例获评全国工程建设企业党建工作优秀案例
时间:2023-06-02
2187
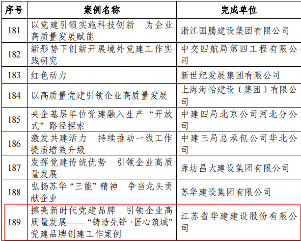
6月2日,从中国施工管理企业协会传来喜讯,经过企业申报、层层选拔、协会推荐、专家评审等环节,集团党委申报的扬州分公司《擦亮新时代党建品牌 引领企业高质量发展——“铸造先锋·匠心筑城”党建品牌创建工作案例》,从多个申报案例中脱颖而出,获评2023年度全国“工程建设企业党建工作优秀案例”。
该案例从开展党建品牌创建活动的背景、主要做法、取得的成效以及总结与展望四个维度,深入探索了建筑施工企业创新党建工作的有效途径、促进党建与中心工作深度融合的有效机制。
一直以来,扬州分公司在集团党委的坚强领导下,认真贯彻落实各项决策部署,坚持党建引领,激活发展动能,推动各项工作提质增效。下一步,扬州分公司将以科学的党建品牌创新工作思路,不断推动党建工作与业务工作的深度融合,增强党组织的凝聚力和向心力,激发党员干事创业的活力,为大力实现开云网页版页面登录高质量发展、奋力谱写“强富美高”新扬州现代化建设新篇章贡献力量。




微信公众号